伟德(bevictor)国际官方网站 - 源自英国始于1946
ENGLISH
|
中文
首页
关于我们
伟德体育简介
领导班子
机构设置
历任领导
信息公开
党建工作
工作动态
党务公开
纪委工作
主题教育
人才培养
旗下产业
研究生教育
思政教育
就业创业
员工风采
工程认证
团队队伍
教师名录
专家人才
人才招聘
科学研究
科研方向
科研平台
科研成果
院级大仪共享平台
实验室安全
员工工作
工作动态
员工风采
就业信息
首页
>
就业信息
>
正文
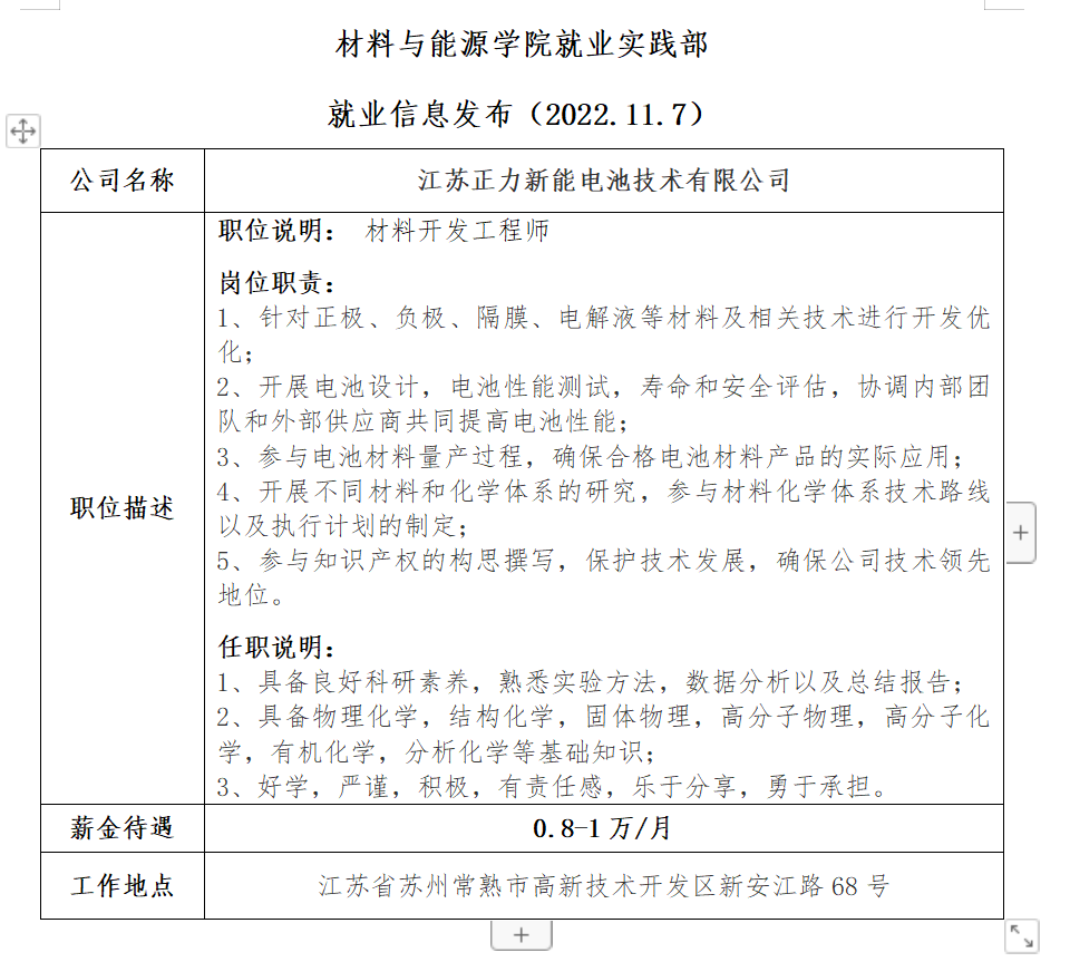
就业信息发布—江苏正力新能电池技术有限公司
2022-11-07
来源:伟德体育
责任编辑:
作者:伟德体育团委员工会
查看:次
信息来源
(
https://jobs.51job.com/nanjing/142237332.html?s=sou_sou_soulb&t=0_0
)
供稿(
刘芊菁
)
返回列表
↑