公司在国家自然科学基金申报中取得佳绩
2020-09-20
来源:伟德体育
责任编辑:
作者:本站编辑查看:次
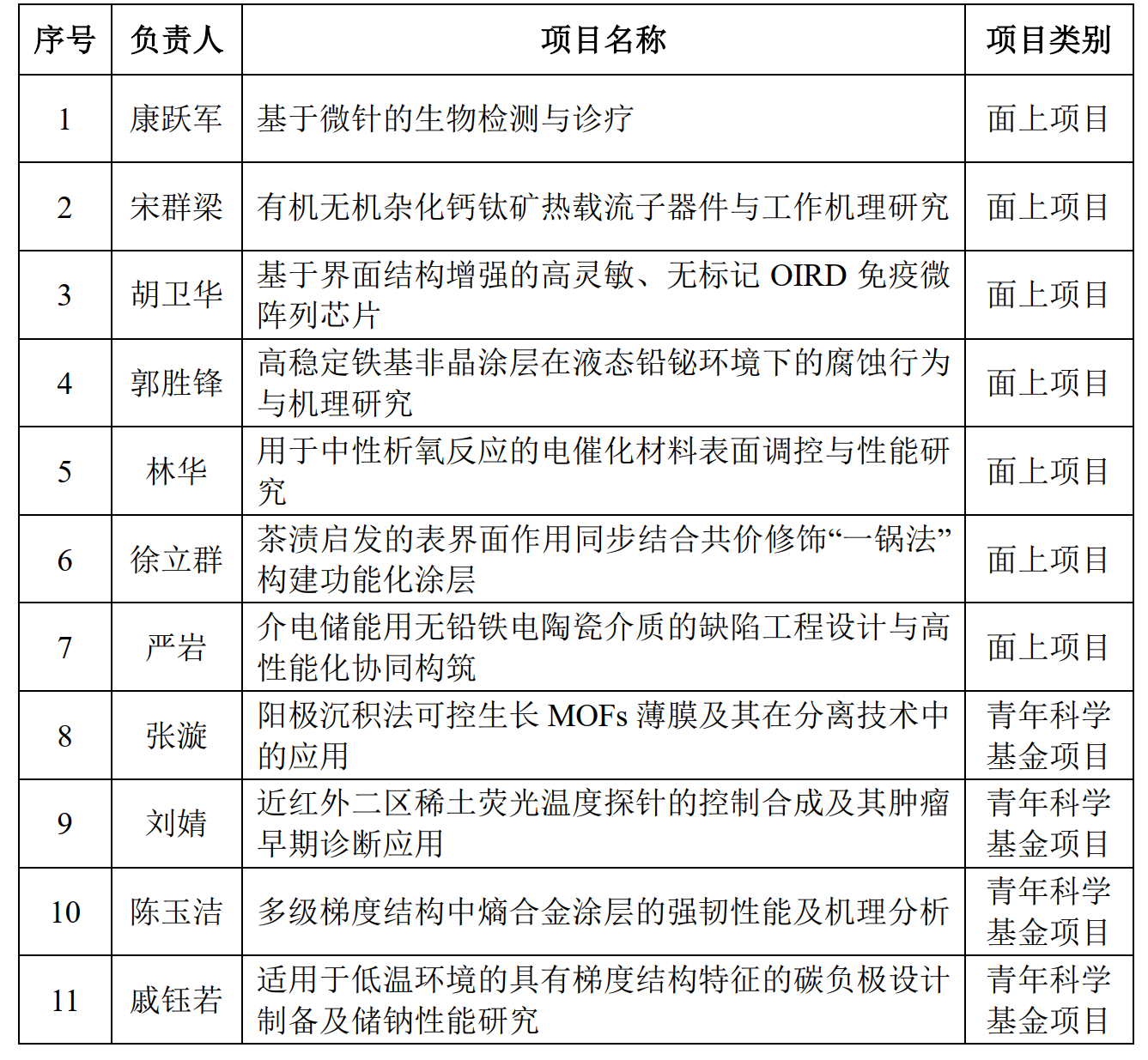
近日,国家自然科学基金委员会公布了2020年度国家自然科学基金项目评审结果。目前为止,公司已获批国家自然科学基金项目共计11项,其中面上项目7项,青年科学基金项目4项。公司国家自然科学基金申报工作再次取得好成绩,获批项目数量再创历史新高,在全院师生的共同努力下,公司已圆满完成十三五计划项目任务数。具体名单如下:
公司获批国家自然科学基金项目名单

以上成绩的取得,是公司教师们始终注重基础科学研究,提高源头创新能力,不断提升实力和竞争力的结果。公司高度重视基金申报工作,从申报动员、积极组织、挖掘潜力、方向带头人积极主动进行项目辅导、外送专家预审给予经费支持、及时交流和跟踪服务等多个方面入手做好组织工作,广泛动员全院所有有资格申报的老师参与申报,努力提高项目申报数量和质量,全院范围内已形成了积极向上的科研氛围,为今年基金成功申报打下了良好的基础。
此外,公司在2020年重庆市自然基金项目申报中也获批10项项目。